首页
学校要闻
部门动态
通知公告
服务指南
部门概况
部门简介
机构人员
党建工作
党支部基本信息
党建活动
党内规章制度
规章制度
政策法规
学校制度
信息公开
信息公开原则
党务校务公开
保密宣传
基本知识
国家保密局
档案馆
服务指南
周工作安排指南
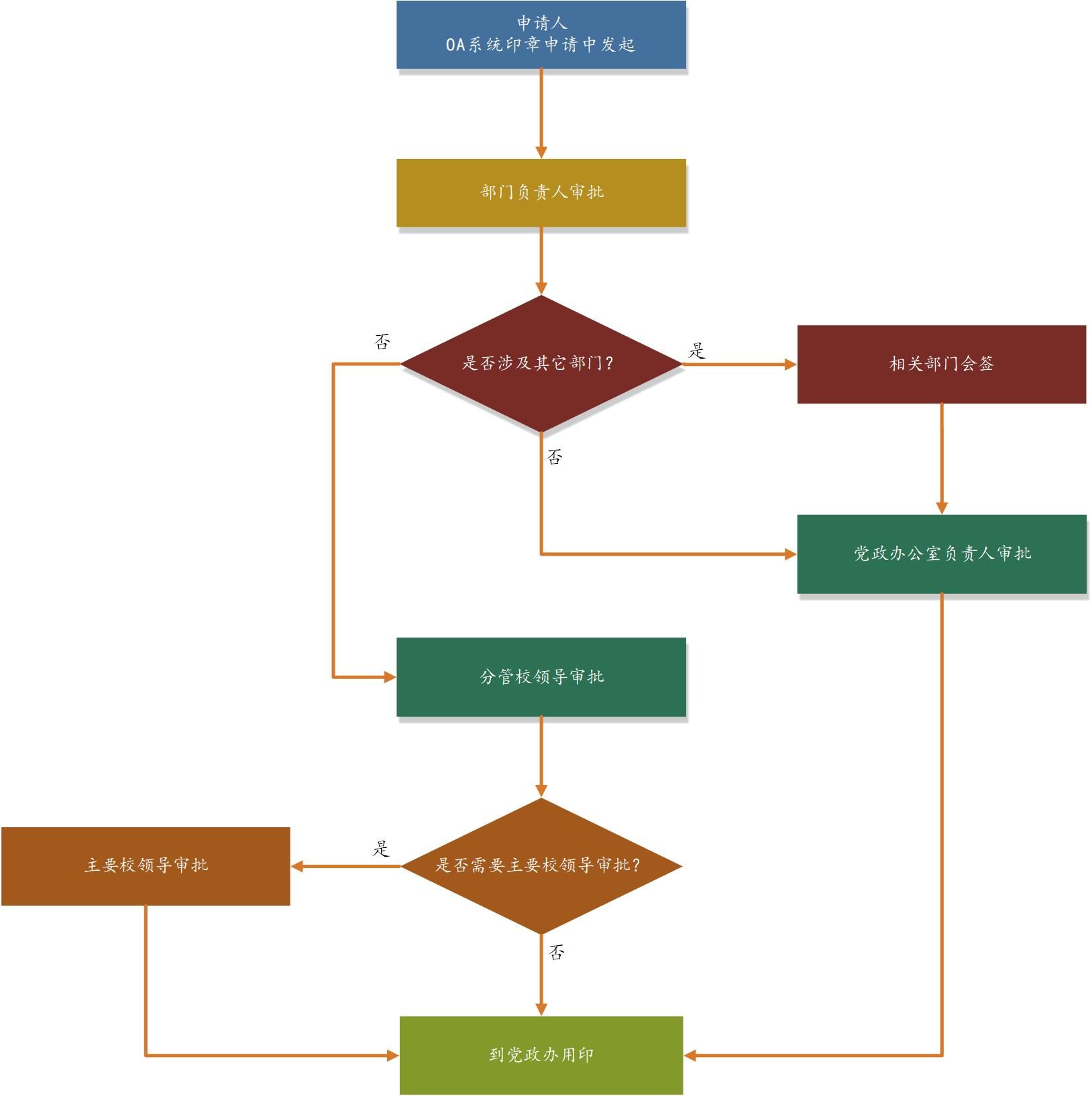
印章使用审批、印章刻制审批流程
法律事务(合同合法性审核)工作流程
法人证书印件借用流程
公务接待受理流程
公务接待指南
发文流程
收文流程
会议议题报送审批流程
上行请示报告流程
书记校长信箱指南
信访工作指南
采购项目合同流程
采购招标文件办理流程
非采购合同/协议用印流程
法律事务咨询服务工作流程
印章使用审批、印章刻制审批流程
当前位置:
首页 》
服务指南 》
印章使用审批、印章刻制审批流程 》
印章使用审批流程
印章刻制、更换流程
@湖南第一师范学院·党政办公室
邮编:410205 联系电话:0731-88228210
地 址:湖南省长沙市枫林三路1015号湖南第一师范学院百熙楼